git-flow

Entwicklungshilfe

entwicklungshilfe.nrw / @help_for_devs / FB/entwicklungshilfe.nrw
Black White EH

Inhalt

  • Warum Versionskontrolle?
  • Warum git?
  • Warum git-flow?
  • Hands on

Warum Versionskontrolle?

  • Protokollierung von Änderungen (Dokumentation)
  • Vereinfacht Zusammenarbeit (Zusammenführen von Code)
  • Ermöglicht das Springen in jeden beliebigen gespeicherten Stand der Entwicklung

Protokollierung von Änderungen (Dokumentation)

Vereinfacht Zusammenarbeit (Zusammenführen von Code)

  • Konfliktmanagement
  • Zeitliche Darstellung
  • Codeänderung kommentiert
  • im Idealfall zu einem Ticket zugehörig

Ermöglicht das Springen in jeden beliebigen gespeicherten Stand der Entwicklung

Warum git?

  • Einfach
  • Sparsam und schnell
  • Verteilt

Einfach

  • Einfache Installation
  • Wenige Kommandos von Nöten
  • Kein komplexer Unterbau

Sparsam und schnell

Verteilt

Bei git ist zunächst jede Code-Anpassung lokal. Erst durch einen Commit wird sie der Versionsverwaltung mitgeteilt, durch einen Push dem globalen Repository zur Verfügung gestellt

Workflow einer Datei

  • Neue Datei
  • git add
  • git commit
  • git push

Warum git-flow?

  • Einheitlicher Worklflow
  • Berücksichtigt tatsächlichen Lebenszyklus
  • Skalierbar an Projektgröße

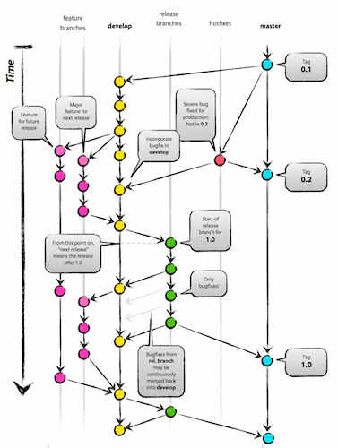
Workflow im git-flow

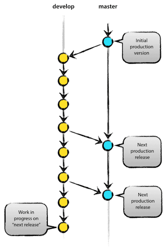
Hauptzweige (main branches)

  • master (production-ready)
  • develop (integration branch)

Hauptzweige (main branches)

Unterstützungszweige (supporting branches)

  • release (bug fixing, feature freeze)
  • feature (one! feature)
  • hotfix

Unterstützungszweige (supporting branches)

Das --no-ff flag

Hotfix

Hands on

Voraussetzungen

  • git installiert?
  • gitignore/gitconfig?
  • Internetverbindung?
  • Fragen?

Hands on

gitignore

/Users/superdev/.gitignore_global oder __PROJECTROOT__/.gitignore

/.idea
/app/etc/*
!/app/etc/config.php
/dev/tools/*
!/dev/tools/grunt
/dev/tools/grunt/*
!/dev/tools/grunt/configs
/dev/tools/grunt/configs/*
!/dev/tools/grunt/configs/themes.js

Auszug .gitignore magento2 Projekt

Hands on

git config

/etc/gitconfig oder ~/.gitconfig

git config branch.autosetuprebase remote

[user]
        name = Super Developer
        email = awesome@developer.dev
[core]
        excludesfile = /Users/superdev/.gitignore_global
        autocrlf = input
[difftool "sourcetree"]
        cmd = opendiff \"$LOCAL\" \"$REMOTE\"
        path =
[mergetool "sourcetree"]
        cmd = /Applications/SourceTree.app/Contents/Resources/opendiff-w.sh \"$LOCAL\" \"$REMOTE\" -ancestor \"$BASE\" -merge \"$MERGED\"
        trustExitCode = true

Beispiel Mac OS X

Hands on

git-flow

  • git-flow installieren
	wget -q – http://github.com/nvie/gitflow/raw/develop/contrib/gitflow-installer.sh –no-check-certificate
	sudo chmod a+x gitflow-installer.sh
	sudo ./gitflow-installer.sh

Hands on

Sample: Github

  • git clone https://github.com/Entwicklungshilfe-NRW/gitflowsample.git
  • cd gitflowsample
  • git log
  • git log --graph --oneline --all

Aufgaben 1/2

Team 1

  • Release starten
  • Release bearbeiten
  • Release schliessen

Team 2

  • Feature starten
  • Feature bearbeiten
  • Feature schliessen

Aufgaben 2/2

  • HOTFIX durchführen

Fragen?

Danke!