Entwicklungshilfe

local development and continuous delivery

Andreas Mautz || @mautz_et_tong

webvisum GmbH

Was?

Kennenlernen, Struktur schaffen, Austauschen

Wer?

  • Andreas Mautz
  • atmet seit 1981
  • programmiert seit 1996
  • macht magento seit 2008
  • vorher: Entwicklung, QA, Menschenführung 2.0
  • beschäftigt sich mit Deployment-Prozessen, Entwicklungsinfrastrukturen und Wissensmanagement seit 2011
  • Vorbereitung Zertifizierung (ja, immer noch)
  • Studium der Wirtschaftsinformatik (Diplom) seit 2006
  • IHK-Ausbilder für Fachinformatiker

Vorstellungsrunde :)

Location

Deltaprise

Ablauf

  • Generelles
  • git && git-flow
  • Xdebug
  • Essen
  • vagrant (eventuell)

Generelles

Ist jeder in der Lage lokal zu entwicklen?

Generelles

  • Brauchen wir ne Mailingsliste oder reicht stackexchange usw.?
  • Koedukation FTW!

Das nächste Treffen

-> nächstes Jahr

git

  • Warum git und nicht SVN? oder XYZ?
  • Egal? Hauptsache Versionierung?

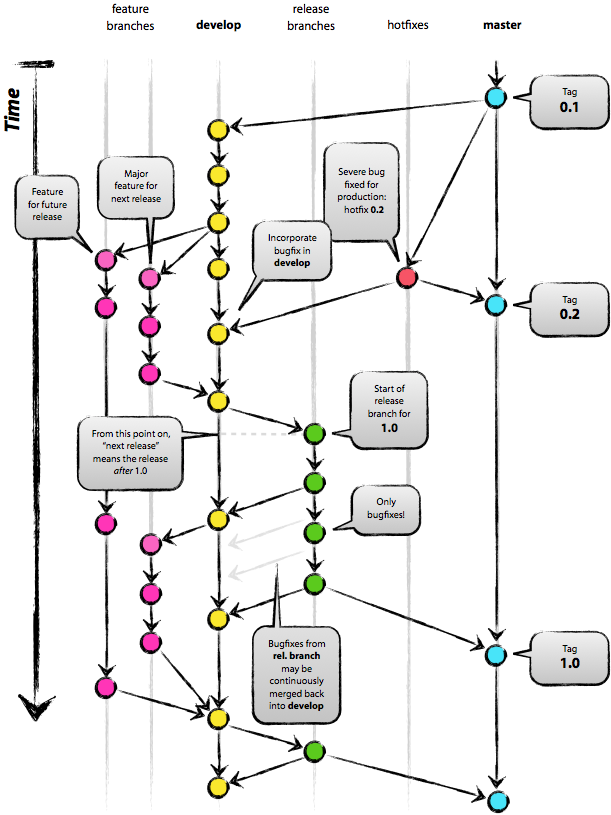
git-flow?

gitflow

Xdebug

Xdebug

  • Warum?
  • Local Live-Show
  • Diskussion

Xdebug | Warum?

  • echo $foo
  • var_dump()
  • und Live?

Xdebug | Sample

Xdebug | Diskussion?

Essen

Vagrant

  • Was?
  • Warum?
  • Wie?

Vagrant | Was?

  • Was?

Vagrant | Warum?

  • Verlässlichkeit
  • Geschwindigkeit
  • Reproduzierbar

Vagrant | Wie?

  • Kleines Besipiel

Vagrant

  • Ein einfaches Beispiel

Sonstiges

Quellen && nützliche Links

git

git-flow

Xdebug

vagrant

Danke!